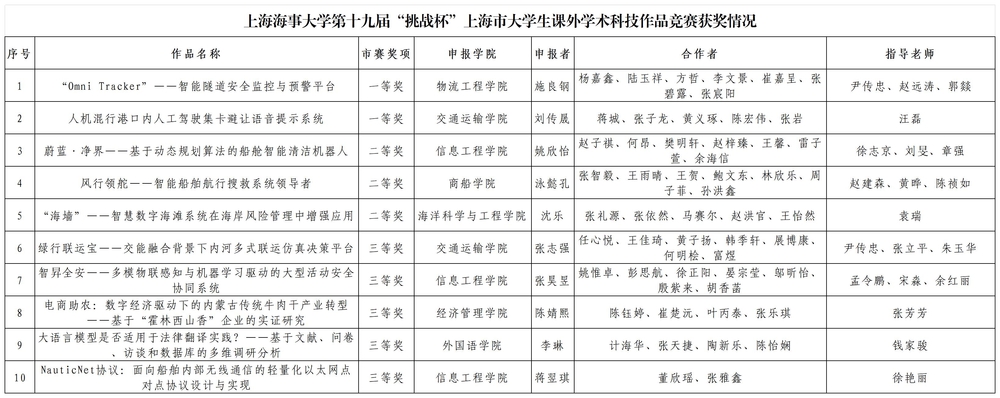
5月23日至5月25日,第十九届“挑战杯”上海市大学生课外学术科技作品竞赛决赛在上海工程技术大学松江校区举行。本届赛事中,上海海事大学参赛团队共获得市级一等奖2项、二等奖3项、三等奖5项,刷新近年来参赛最好成绩,彰显了海大学子在学术科技领域的创新实力与团队协作精神。
本届“挑战杯”竞赛自2025年1月启动以来,校团委广泛宣传动员,得到学校各职能部门与学院的高度重视和全力支持。通过专业培训指导与精心组织筹备,全校共有329支团队报名参赛,作品数量较上一届实现翻倍,充分展现了海大师生对科技创新的热情与投入。经过院、校两级赛事选拔,12个项目入围市赛复赛,其中《“Omni Tracker”——智能隧道安全监控与预警平台》等2个项目获市级一等奖;《蔚蓝·净界——基于动态规划算法的船舱智能清洁机器人》等3个项目,获市级二等奖;《绿行联运宝——交能融合背景下内河多式联运仿真决策平台》等5个项目获市级三等奖。
撰稿:门秀艳、黄大为 摄影:鞠臻燚、张登科 来源:校团委 责任编辑:姚旭









