上海海事大学
网站地图
导航
首页
信息公开指南
最新公开信息
信息公开目录
目录编制说明
信息公开栏目
新闻发布
依申请公开
在线服务
网上办事
办事指南
便民问答
表格下载
网上公示
网上征求意见
网上咨询
网上信访
采购公告
招标公告
比选公告
单一来源公示
中标结果公示
更正公告
信息公开规章制度
通知公告
当前位置:
首页
海大印象
《南海航行状况研究报告》(中英文版)正式发布
发布时间:2017-08-28
浏览次数:
0
设置
A+
A-
夜晚模式
附件:
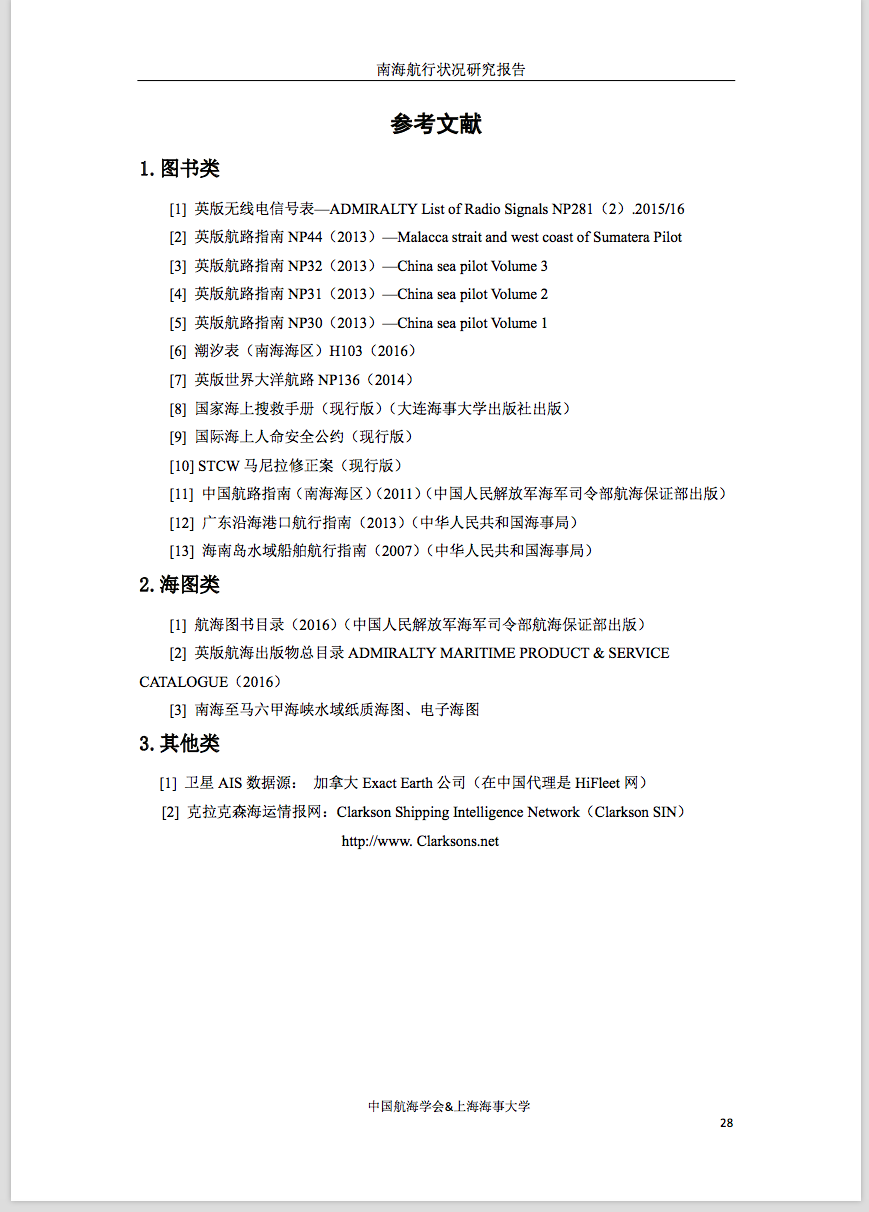
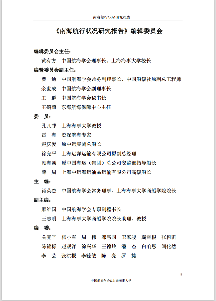
《南海航行研究报告》(中英文版)全文
返回
原图
/